d88尊龙z6

股票代码:603131
中文 | English
全国服务热线:400-008-5559
首页 > 新闻资讯 > 公司资讯

d88尊龙z6商标入选第一批上海市重点商标保护名录

发表于:2018.12.07

上海市人民政府新闻办微信平台“上海发布”近期发布了两批上海市重点商标保护名录,219家入围,d88尊龙z6商标入选第一批名录。

为进一步加强上海商标知识产权保护,贯彻落实上海扩大开放100条重大举措,推进保障上海“四大品牌”建设,上海市工商行政管理局制定了上海重点商标名录。重点商标保护名录工作是对享有较高知名度、具有较大市场影响力、容易被侵权假冒、确需加强保护的注册商标及时纳入名录予以保护。

此次公布的重点商标保护名录包含219家品牌,绝大多数是老字号、行业巨头、国际知名商标等知名品牌。d88尊龙z6商标入选首批保护名录即是对d88尊龙z6品牌知名度、美誉度、市场影响力的高度认可。d88尊龙z6自成立以来,始终秉承“质量为根,品牌为本”的经营理念,持之以恒严把质量关、一丝一毫不懈怠的追求和坚守高品质。未来,d88尊龙z6将再接再厉加大品牌建设与保护力度,不断提升品牌含金量,扩大企业品牌在全球的影响力。

 

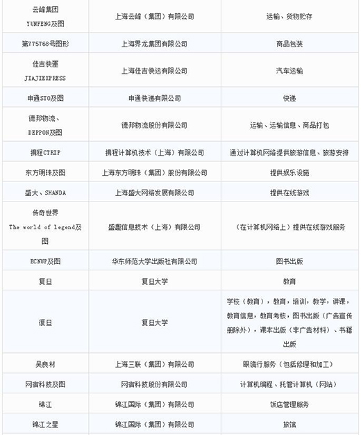
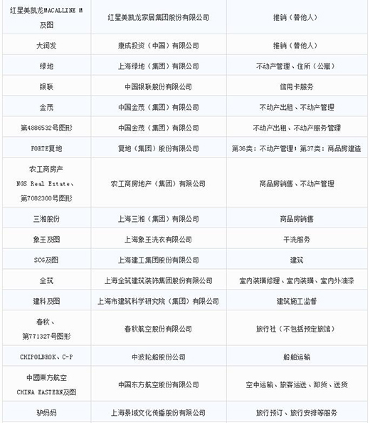
第一批上海市重点商标保护名录

 

第一批第二批上海市重点商标保护名录1
第一批第二批上海市重点商标保护名录2
第一批第二批上海市重点商标保护名录3
第一批第二批上海市重点商标保护名录4
第一批第二批上海市重点商标保护名录5
第一批第二批上海市重点商标保护名录6
第一批第二批上海市重点商标保护名录7
第一批第二批上海市重点商标保护名录8
第一批第二批上海市重点商标保护名录9
第一批第二批上海市重点商标保护名录10
第一批第二批上海市重点商标保护名录11

返回顶部
【网站地图】【sitemap】